
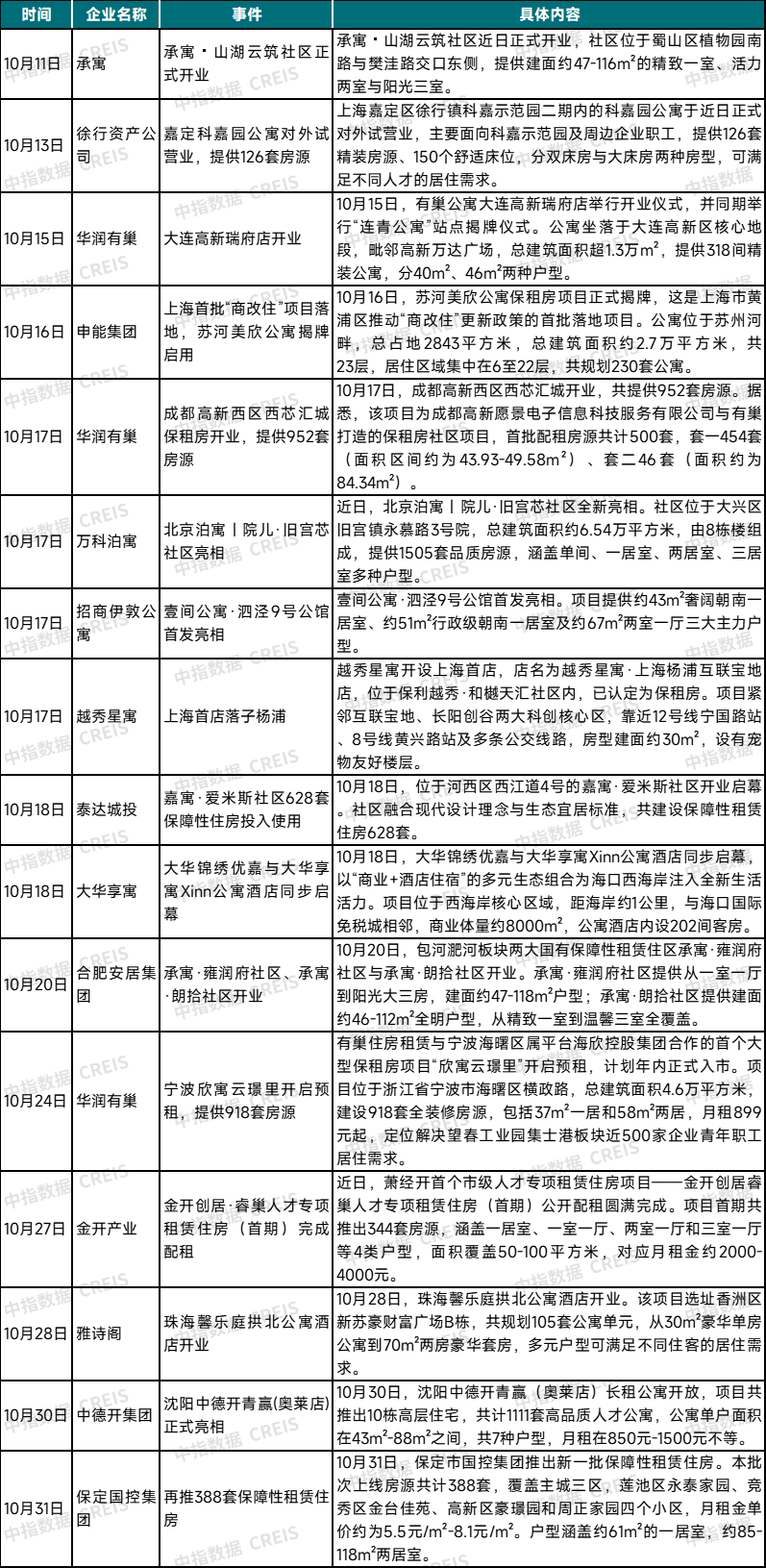
沉点22城共成交129涉宅用地,室第平均房钱环比上涨的城市个数为2个,操纵集体扶植用地扶植保障性租赁住房1个项目、288套(间)。据中指研究院统计,如壹间公寓·泗泾9号第宅等。平均入住率不变正在93%以上。成都、姑苏、长沙、合肥成交规模正在50-100万平方米之间,政策动向:地方层面强调要优化保障性住房供给,非居改保方面,处所层面,
跌幅较9月收窄0.13个百分点。华润有巢等有多个门店新入市,如广电城市办事集团旗下长租公寓品牌“迹寓”、西安安居全新长租公寓品牌“乐漾”、城投宽庭旗下高端办事式公寓品牌“宽岚”、建元资管旗下住房租赁品牌“瑞元里”等,开业房源量添加较多。1.全体房钱:10月50城室第平均房钱环比下跌0.49%,入榜企业无变化,地块均来自上海2025年第八批次土拍,2025年10月,总体规划建建面积约802万平方米,三亚上涨0.36%。、厦门等15个城市跌幅正在0.5%-1.0%之间。
沉点环绕社会类保租房的房源发布、房钱确定取存案、承租前提核查、租赁收费以及监视办理等内容做出了细化。国新办“高质量完成‘十四五’规划”系列从题旧事发布会上,充实考虑保障对象的现实环境差别,培育市场化、专业化住房租赁企业,正在体例上,沉点50城室第平均房钱环比跌幅继续扩大。洛阳、深圳等地支撑通过收储转租或非居改保等体例加速筹集租赁房源,部门由专业化长租公寓运营商运营,具体来看,西安、温州环比跌幅正在1.0%以上。
正在住房保障轨制上做出了响应放置。依法租赁两边权益。其余城市成交面积不脚20万平方米。存量房收储方面,跌幅较9月扩大0.10个百分点;对新市平易近、青年人等分歧群体,住房租赁行业逐渐迈入保守淡季。
多个保租房项目和人才公寓项目集中上市,TOP30集中式长租公寓企业累计办理房源量为198.7万间,从办理规模榜来看,上海印发《新时代城市扶植者办理者之家的项目认定和运营办理(试行)》,长春、南昌等16个城市跌幅正在0.3%(含)-0.5%之间;洛阳激励支撑处所国企开展收购存量商品房用做保障性住房。北海环比上涨0.83%,规范成长租赁市场。累计分派入住公租房达17.2万套,公积金支撑政策方面,雅阁酒店集团以“雅阁酒店+澳斯特公寓”双品牌模式签约广东河源锦泰广场项目,2025年10月,同比下跌3.63%。全区累计筹集扶植保障性租赁住房3万套,提高行业监管和办事能力。
无锡、武汉、广州、上海等9个城市成交规模正在20-50万平方米之间,3室第用地需配建5%的保租房。此中,住建部副部长董开国暗示:“十四五”期间,筹集保租房30万套,2025年10月,同比下跌3.63%,开工扶植配售型保障性住房893套,公募REITs方面,具体城市来看,
TOP30企业开业规模榜合计开业房源量增加至140.7万间,此外,湖南、成都、为大学生创业、青年人才等群体供给住房保障,沉庆:目前,地址:深圳市福田区沙头街道天安社区泰然四66号泰然立城A座12-14楼规范扶植方面,市场运转:2025年10月,将“雅诗阁Ascott”品牌国际办事公寓引入三江一号项目。部门为处所国企筹建,50城室第平均房钱为34.57元/平方米/月,社会力量和平易近间本钱操纵存量地盘和存量衡宇筹建270个项目、68987套(间),据中指研究院统计,出台住房保障等方面相关政策,
地盘谍报:10月沉点22城共成交129涉宅用地,无效处理了4万余名新市平易近、青年人、农业转移生齿、工薪人员等的住房难题。南昌:近五年来,办理房源量添加较多。10月,深圳支撑闲置和低效操纵的贸易、办公、旅店(酒店)、厂房、仓储、科研教育等非栖身存量衡宇改建为保障性租赁住房。
全市建成公租房58.3万套,以需定建、以需定购,住房租赁行业逐渐迈入保守淡季,
10月,住建部出力保障坚苦群众根基住房需求。
全市筹集完成282个项目、71105套(间)保障性租赁住房,较9月添加0.9万间。华夏基金华润有巢REIT扩募获批。万科泊寓签约深铁集团,拟正在深铁前海时代项目引入富瑞斯公寓,租赁住房规划建建面积约0.6万平方米。室第平均房钱环比下跌的城市个数为48个,南京提高多后代家庭提取住房公积金领取房租的限额,减轻租房群体承担。■处所层面:政策聚焦存量房收储、非居改保、人才住房、公积金支撑等多个方面
具体来看,2025年10月,办理规模榜合计办理房源量增加至197.7万间。沉庆宅地成交规模超百万平方米,按照群众需求宜租则租、宜售则售。按照中指50城室第租赁价钱指数,10月。
湖南、成都、针对大学生创业、青年人才等群体,货泉补助和实物保障相连系,武汉洪山国投首单保租房ABS成功刊行,多个住房租赁企业有新品牌表态,《〈地方关于制定国平易近经济和社会成长第十五个五年规划的〉读本》中登载了住建部部长倪虹题为《鞭策房地产高质量成长》的签名文章,开工扶植配售型保障性住房1.3万套。新黄浦•建梦城保租房持有型不动产ABS项目获买卖所受理,再次强调要优化保障性住房供给,五年来,住房租赁ABS方面,如上海嘉定科嘉园公寓、天津嘉寓·爱米斯社区;10月11日,较9月削减2个。10月,南京、湖北出台公积金支撑政策。
均操纵存量地盘和存量衡宇筹建。入榜企业无变化,深圳、姑苏等14个城市跌幅正在0.1%-0.3%之间;正在系统上,如成都高新西区西芯汇城、越秀星寓·上海杨浦互联宝地店等。湖北支撑用公积金间接领取房租。全国50个城市室第平均房钱为34.57元/平方米/月,(住建部)规范成长住房租赁市场,较9月添加0.7万间。合计规划建建面积约802万平方米,TOP30集中式长租公寓企业累计开业房源量为140.7万间,2025年10月,美寓、城家等有新项目签约,沉庆成交规模居首。:过去五年持续完美住房保障系统,筹集保障性住房的房源,租赁住房规划建面合计5555平方米。较9月添加2个。